体育资讯

体育资讯

Sports News

中国足协再开罚单:俱乐部官员辱骂裁判被禁赛
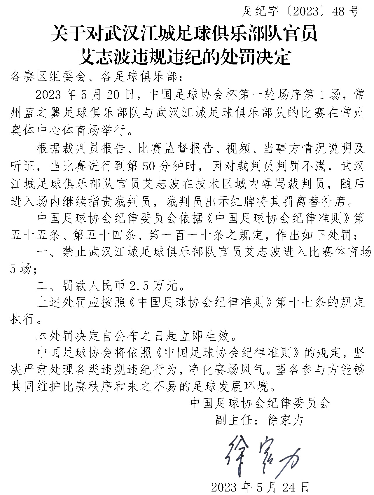
近期中国足协再次对比赛中的不当行为采取纪律措施,涉及多名官员和球员。深圳队一名官员因在比赛中对裁判的判罚表达不满并采取干扰行为,被禁止进入现场五场并处以五万元罚款。 中国足协再开罚单:俱乐部官员辱骂裁判被禁赛 同场比赛中,来自武汉江城队的另一名官员也因为辱骂裁判并进入技术区域挑战判罚,同样被处以禁赛五场和二点五万元的罚款。相关情节在现场被裁判记录,随后依规给予处罚。 中国足协再开罚单:俱乐部官员辱骂裁判被禁赛 在杯赛首轮,常州蓝之翼与武汉江城队的对阵中,艾志波因对裁判判罚不满在技术区域内辱骂裁判,随后进入场内指责,裁判出示红牌将其罚离替补席。中国足协据此对艾志波给予同样的禁赛五场与罚款二点五万元的处罚。 中国足协再开罚单:俱乐部官员辱骂裁判被禁赛 另外,近期在媒体广泛关注的几起事件中,足协对相关人员的纪律要求持续升级,显示出对场上纪律和裁判权威的坚决维护态度。多项处罚点位于同一阶段集中发布,旨在尽快还原比赛秩序与公平竞争环境。 中国足协再开罚单:俱乐部官员辱骂裁判被禁赛 与此同时,关于外援的纪律处罚也在持续扩大。近期两名外援因违规行为被处以重罚:山东泰山队的贾德松被停赛五场并罚款五万元;卫冕冠军武汉三镇的阿齐兹被停赛四场、罚款四万元。这组处罚凸显了对场上纪律、裁判权威和联赛风气的统一整治力度。


Copyright © 2025 UED·体育(中国区)-官网 版权所有   网站地图